[time-nuts] Time tagging fpga

Anders Wallin anders.e.e.wallin at gmail.com
Sun Nov 23 09:57:13 EST 2014


>
> Anders,
> The counter runs on a Pipistrello.  I looked at the information on the web
> about time taggers before starting.  I decided to try an oversampling
> scheme described by a group of  Italian? physicists for a multichannel time
> tagging instrument.  They used 4x oversampling.  My version is crude; it
> uses the 50 MHz on-board clock but of course could use an external clock
> source.  The clock is multiplied to 1 GHz and then divided into four 125 Hz
> clocks phased 45 degrees apart.  There is a fifth 125 MHz clock at 0 phase
> for the main counter and external interface.
> There are four channels, each with 3 bits for value and a forth bit
> indicating an event.  The sixteen bits are followed by a 48 bit counter
> value.
>

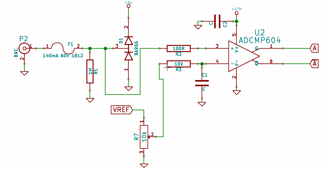
what, if any, signal conditioning do you have between the DMTD output and
the FPGA? I was thinking about copying the CERN DIO design which looks like
this:
http://ibin.co/1iEwLuAUQYJ4
it has a fuse, a resistor to set the input impedance, protection diodes,
and an ADCMP604 that outputs an LVDS pair to the FPGA.

The CERN design is for a 125 MHz clock. What would be the preferred way to
generate this for the Pipistrello, with an optional 10MHz reference input?
OCXO at 10MHz and a ADF4351 PLL+VCO up to 125MHz? Does someone have a
tested circuit that autodetects the external 10MHz and can switch between
the OCXO and ext-ref?



> This yields 1 ns resolution (bin size) but the bins sizes are certainly
> not all equal.  I have few means to check the accuracy but for my purposes
> (logging 100 Hz to 1 Hz zero crossings of a DMTD) it is certainly more
> accurate than I need.  I have experimented with .5 ns bin sizes, also using
> the 8x oversampling with a 250 MHz clock.  To keep the backend 125 MHz
> structure I used a two phase multiplexer to combine two successive samples.
> This runs but is not reliable and needs further work before it's useful.
>

Did you post the schematic for your DMTD?
Many of the time-to-digital papers calibrate the bin-width by collecting
time-stamps from an asynchronous pulse-source. If the bins are equal you
should get a flat histogram. Some use a ring-oscillator on the fpga for
generating the asynchronous hits.


Anders


More information about the time-nuts mailing list